304永利集团有限公司(304·VIP认证)登录入口
集团首页
公司首页
关于我们
304永利集团动态
党建思政
团队队伍
团队建设
人才培养
人才招聘
社会服务
资料下载
304永利集团简介
院徽设计
现任领导
机构设置
教师队伍
旗下产业
研究生教育
本科生招生
研究生招生
人才招聘网
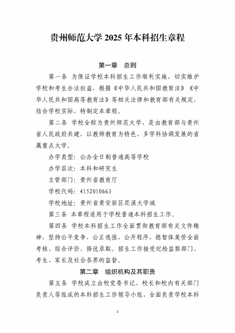
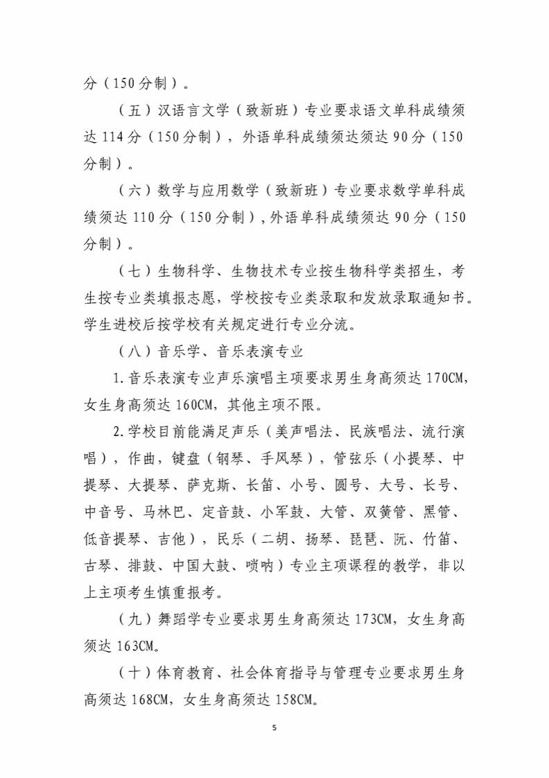
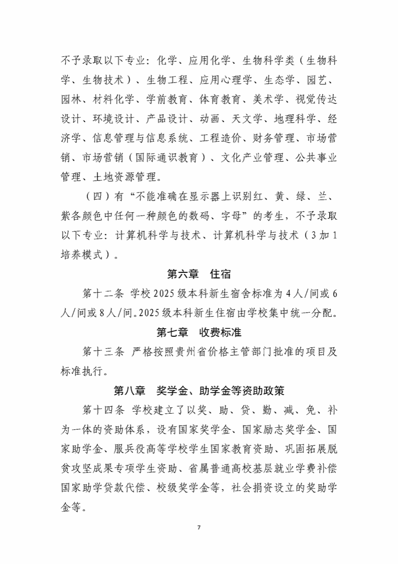
304永利集团有限公司2025年本科招生章程
发布日期:2025年06月11日 15:15
点击:次
版权所有:304永利集团有限公司(304·VIP认证)登录入口    联系电话(传真):0851-83227284
地址:贵州省贵阳市花溪区大学城304永利集团    邮编:550025